This website uses cookies to ensure you get the best experience on our website.
- Table of Contents
1 Citations 5 Q&As
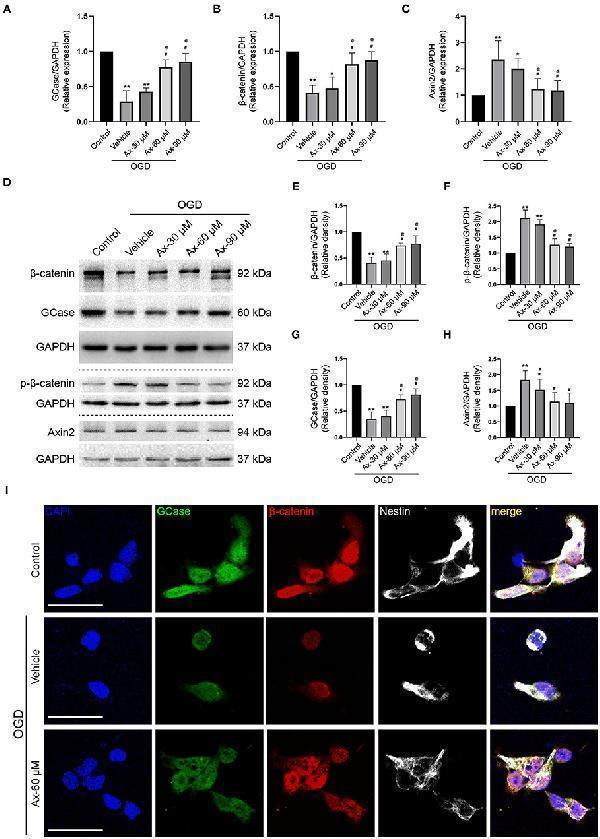
Facts about Axin-2.
Inhibitor of the Wnt signaling pathway.
Down-regulates beta-catenin.Probably facilitate the phosphorylation of beta- catenin and APC by GSK3B (By similarity). .
| Human | |
|---|---|
| Gene Name: | AXIN2 |
| Uniprot: | Q9Y2T1 |
| Entrez: | 8313 |

| Belongs to: |
|---|
| No superfamily |

AXIL; axin 2; Axin2; Axin-2; Axin-like protein; Axis inhibition protein 2; Conductin; DKFZp781B0869; MGC10366; MGC126582
Mass (kDA):
93.558 kDA

| Human | |
|---|---|
| Location: | 17q24.1 |
| Sequence: | 17; NC_000017.11 (65528563..65561648, complement) |
Expressed in brain and lymphoblast.
Cytoplasm.






PMID: 10049590 by Mai M., et al. Cloning of the human homolog of conductin (AXIN2), a gene mapping to chromosome 17q23-q24.
PMID: 11017067 by Liu W., et al. Mutations in AXIN2 cause colorectal cancer with defective mismatch repair by activating beta-catenin/TCF signalling.