This website uses cookies to ensure you get the best experience on our website.
- Table of Contents
11 Citations 13 Q&As
1 Citations 12 Q&As
12 Q&As
1 Citations 2 Q&As
1 Citations
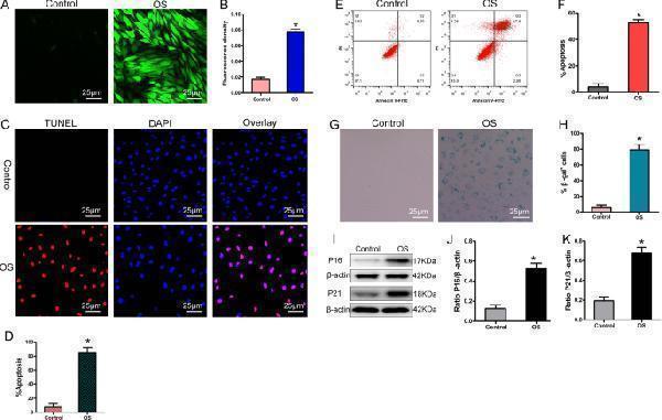
Facts about Cyclin-dependent kinase inhibitor 2A.
.
| Human | |
|---|---|
| Gene Name: | CDKN2A |
| Uniprot: | P42771 |
| Entrez: | 1029 |

| Belongs to: |
|---|
| CDKN2 cyclin-dependent kinase inhibitor family |

alternative reading frame; ARF; ARF-INK4a; CDK4I; CDKN2A; Cyclin-dependent kinase 4 inhibitor A; cyclin-dependent kinase inhibitor 2A (p16, inhibits CDK4); cyclin-dependent kinase inhibitor 2A; cyclin-dependent kinase inhibitor 2A, isoform 3; cyclin-dependent kinase inhibitor 2A, isoforms 1/2; cyclin-dependent kinase inhibitor protein; INK4; INK4a; Ink4a/Arf; INK4a-ARF; mitochondrial smARF'; MTS1; p14; p14ARF; P16; p16(INK4a); p16-INK4; P16INK4A; p16-INK4a; P19; p19<ARF>; p19ARF; Pctr1
Mass (kDA):
16.533 kDA

| Human | |
|---|---|
| Location: | 9p21.3 |
| Sequence: | 9; NC_000009.12 (21967752..21995324, complement) |
Widely expressed but not detected in brain or skeletal muscle. Isoform 3 is pancreas-specific.
Cytoplasm. Nucleus.





PMID: 8259215 by Serrano M., et al. A new regulatory motif in cell-cycle control causing specific inhibition of cyclin D/CDK4.
PMID: 10445844 by Robertson K.D., et al. Tissue-specific alternative splicing in the human INK4a/ARF cell cycle regulatory locus.
*More publications can be found for each product on its corresponding product page