Product Info Summary
| SKU: | PB9609 |
|---|---|
| Size: | 100 μg/vial |
| Reactive Species: | Human, Mouse, Rat |
| Host: | Rabbit |
| Application: | IHC, IHC-F, WB, ELISA (Cap) |
Customers Who Bought This Also Bought
Product info
Product Name
Anti-Lipocalin 2/LCN2 Antibody Picoband®
SKU/Catalog Number
PB9609
Size
100 μg/vial
Form
Lyophilized
Description
Boster Bio Anti-Lipocalin 2/LCN2 Antibody Picoband® catalog # PB9609. Tested in ELISA, IHC, IHC-F, WB applications. This antibody reacts with Human, Mouse, Rat. The brand Picoband indicates this is a premium antibody that guarantees superior quality, high affinity, and strong signals with minimal background in Western blot applications. Only our best-performing antibodies are designated as Picoband, ensuring unmatched performance.
Storage & Handling
Store at -20˚C for one year from date of receipt. After reconstitution, at 4˚C for one month. It can also be aliquotted and stored frozen at -20˚C for six months. Avoid repeated freeze-thaw cycles.
Cite This Product
Anti-Lipocalin 2/LCN2 Antibody Picoband® (Boster Biological Technology, Pleasanton CA, USA, Catalog # PB9609)
Host
Rabbit
Contents
Each vial contains antibody formulated with stabilizing components, 0.9mg NaCl, 0.2mg Na2HPO4, 0.01mg NaN3.
*This antibody is supplied in a stabilized formulation.
Compatibility with conjugation reactions depends on the chemistry of the conjugation method used.
For conjugation methods that are not compatible with the stabilizing components present in this formulation, a carrier-free antibody format is required.
Clonality
Polyclonal
Isotype
Rabbit IgG
Immunogen
E. coli-derived rat Lipocalin 2 recombinant protein (Position: Q21-N198). Rat Lipocalin 2 shares 64.4 % and 81.1 % amino acid (aa) sequence identity with human and mouse Lipocalin 2, respectively.
Cross-reactivity
No cross-reactivity with other proteins
Reactive Species
PB9609 is reactive to Lcn2 in Human, Mouse, Rat
Observed Molecular Weight
22 kDa
Calculated molecular weight
22.5 kDa
Background of Lcn2
Europhile gelatinase-associated lipocalin (NGAL) is a protein that in humans is encoded by the LCN2 gene. The binding of lipocalin-2 to bacterial siderophores is important in the innate immune response to bacterial infection. Upon encountering invading bacteria the toll-like receptors on immune cells stimulate the synthesis and secretion of lipocalin-2. Secreted lipocalin-2 then limits bacterial growth by sequestering iron-containing siderophores. Lipocalin-2 also functions as a growth factor.
Antibody Validation
Boster validates all antibodies on WB, IHC, ICC, Immunofluorescence, and ELISA with known positive control and negative samples to ensure specificity and high affinity, including thorough antibody incubations.
Application & Images
Applications
PB9609 is guaranteed for IHC, IHC-F, WB, ELISA (Cap) Boster Guarantee
Assay Dilutions Recommendation
The recommendations below provide a starting point for assay optimization. The actual working concentration varies and should be decided by the user.
Western blot, 0.1-0.5μg/ml, Mouse
Immunohistochemistry (Paraffin-embedded Section), 0.5-1μg/ml, Mouse, Rat
Immunohistochemistry (Frozen Section), 0.5-1μg/ml, Mouse, Rat
ELISA (cap) ,1-5μg/ml, Rat
Positive Control
WB: Mouse Lung Tissue, Mouse Intestine Tissue
IHC: Mouse Spleen tissue, Rat Spleen tissue, Mouse Kidney tissue
IHC-F: mouse lung tissue, mouse spleen tissue, rat lung tissue, rat spleen tissue
Validation Images & Assay Conditions
Click image to see more details
Western blot analysis of Lipocalin 2 using anti-Lipocalin 2 antibody (PB9609).
Electrophoresis was performed on a 5-20% SDS-PAGE gel at 70V (Stacking gel) / 90V (Resolving gel) for 2-3 hours. The sample well of each lane was loaded with 50ug of sample under reducing conditions.
Lane 1: Mouse Lung Tissue Lysate,
Lane 2: Mouse Intestine Tissue Lysate.
After Electrophoresis, proteins were transferred to a Nitrocellulose membrane at 150mA for 50-90 minutes. Blocked the membrane with 5% Non-fat Milk/ TBS for 1.5 hour at RT. The membrane was incubated with rabbit anti-Lipocalin 2 antigen affinity purified polyclonal antibody (Catalog # PB9609) at 0.5 μg/mL overnight at 4°C, then washed with TBS-0.1%Tween 3 times with 5 minutes each and probed with a goat anti-rabbit IgG-HRP secondary antibody at a dilution of 1:10000 for 1.5 hour at RT. The signal is developed using an Enhanced Chemiluminescent detection (ECL) kit (Catalog # EK1002) with Tanon 5200 system. A specific band was detected for Lipocalin 2 at approximately 22KD. The expected band size for Lipocalin 2 is at 22KD.
Click image to see more details
IHC analysis of Lipocalin 2 using anti-Lipocalin 2 antibody (PB9609).
Lipocalin 2 was detected in paraffin-embedded section of Mouse Spleen Tissue. Heat mediated antigen retrieval was performed in citrate buffer (pH6, epitope retrieval solution) for 20 mins. The tissue section was blocked with 10% goat serum. The tissue section was then incubated with 1μg/ml rabbit anti-Lipocalin 2 Antibody (PB9609) overnight at 4°C. Biotinylated goat anti-rabbit IgG was used as secondary antibody and incubated for 30 minutes at 37°C. The tissue section was developed using Strepavidin-Biotin-Complex (SABC)(Catalog # SA1022) with DAB as the chromogen.
Click image to see more details
IHC analysis of Lipocalin 2 using anti-Lipocalin 2 antibody (PB9609).
Lipocalin 2 was detected in paraffin-embedded section of Rat Spleen Tissue. Heat mediated antigen retrieval was performed in citrate buffer (pH6, epitope retrieval solution) for 20 mins. The tissue section was blocked with 10% goat serum. The tissue section was then incubated with 1μg/ml rabbit anti-Lipocalin 2 Antibody (PB9609) overnight at 4°C. Biotinylated goat anti-rabbit IgG was used as secondary antibody and incubated for 30 minutes at 37°C. The tissue section was developed using Strepavidin-Biotin-Complex (SABC)(Catalog # SA1022) with DAB as the chromogen.
Click image to see more details
IHC analysis of Lipocalin 2 using anti-Lipocalin 2 antibody (PB9609).
Lipocalin 2 was detected in frozen section of mouse lung tissue. The tissue section was blocked with 10% goat serum. The tissue section was then incubated with 1μg/ml rabbit anti-Lipocalin 2 Antibody (PB9609) overnight at 4°C. Biotinylated goat anti-rabbit IgG was used as secondary antibody and incubated for 30 minutes at 37°C. The tissue section was developed using Strepavidin-Biotin-Complex (SABC)(Catalog # SA1022) with DAB as the chromogen.
Click image to see more details
IHC analysis of Lipocalin 2 using anti-Lipocalin 2 antibody (PB9609).
Lipocalin 2 was detected in frozen section of mouse spleen tissue. The tissue section was blocked with 10% goat serum. The tissue section was then incubated with 1μg/ml rabbit anti-Lipocalin 2 Antibody (PB9609) overnight at 4°C. Biotinylated goat anti-rabbit IgG was used as secondary antibody and incubated for 30 minutes at 37°C. The tissue section was developed using Strepavidin-Biotin-Complex (SABC)(Catalog # SA1022) with DAB as the chromogen.
Click image to see more details
IHC analysis of Lipocalin 2 using anti-Lipocalin 2 antibody (PB9609).
Lipocalin 2 was detected in frozen section of rat lung tissue. The tissue section was blocked with 10% goat serum. The tissue section was then incubated with 1μg/ml rabbit anti-Lipocalin 2 Antibody (PB9609) overnight at 4°C. Biotinylated goat anti-rabbit IgG was used as secondary antibody and incubated for 30 minutes at 37°C. The tissue section was developed using Strepavidin-Biotin-Complex (SABC)(Catalog # SA1022) with DAB as the chromogen.
Click image to see more details
IHC analysis of Lipocalin 2 using anti-Lipocalin 2 antibody (PB9609).
Lipocalin 2 was detected in frozen section of rat spleen tissue. The tissue section was blocked with 10% goat serum. The tissue section was then incubated with 1μg/ml rabbit anti-Lipocalin 2 Antibody (PB9609) overnight at 4°C. Biotinylated goat anti-rabbit IgG was used as secondary antibody and incubated for 30 minutes at 37°C. The tissue section was developed using Strepavidin-Biotin-Complex (SABC)(Catalog # SA1022) with DAB as the chromogen.
Click image to see more details
IHC analysis of Lipocalin 2 using anti-Lipocalin 2 antibody (PB9609).
Lipocalin 2 was detected in a paraffin-embedded section of mouse kidney tissue. Heat mediated antigen retrieval was performed in EDTA buffer (pH 8.0, epitope retrieval solution). The tissue section was blocked with 10% goat serum. The tissue section was then incubated with 2 μg/ml rabbit anti-Lipocalin 2 Antibody (PB9609) overnight at 4°C. Peroxidase Conjugated Goat Anti-rabbit IgG was used as secondary antibody and incubated for 30 minutes at 37°C. The tissue section was developed using HRP Conjugated Rabbit IgG Super Vision Assay Kit (Catalog # SV0002) with DAB as the chromogen.
Click image to see more details
Effects of Nrf2 on MCTR1-regulated ferroptosis in CLP-induced AKI. Mice were given ML385 (30 mg/kg, ip, qd) for 7 d. On day 7, ML385 injection with or without a twice-daily administration mode of MCTR1 as described before in the following experiment. All kidney samples were collected at 24 h after CLP. A–D Shown are representative western blotting and quantification of Nrf2, GPX4, and PTGS2. E – G Quantitative analyses of MDA, GSH, and non-heme iron. H Quantitative analyses of Perl’s stain. I Representative Perl’s stain images. J Representative TEM images. The black arrow indicates ferroptosis-like mitochondria. K Quantitative analyses of mitochondrial length. L Histological analyses of renal tubular injury. M , N Representative HE stains and PAS stain. O Representative IHC images for NGAL. P Quantitative analyses of IHC stain of NGAL. Q , R Quantitative analyses of serum Scr and BUN. n = 6 mice/group, mean ± SD were presented. **P < 0.01
Index in PubMed under a CC BY license. PMID: 34961563
Click image to see more details
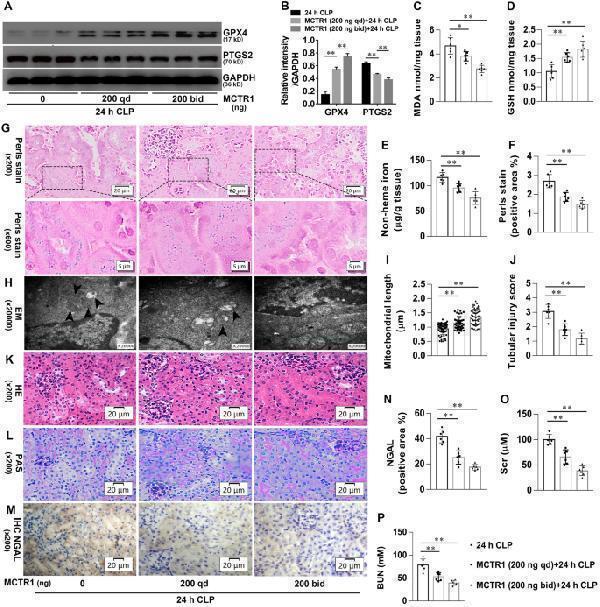
Effects of MCTR1 on ferroptosis in CLP-induced AKI. Mice were given MCTR1 once, twice, or not during the 24 h experiment. The once-daily administration mode (qd): Mice were given MCTR1 (200 ng/mice, iv) 0.5 h before being subjected to CLP. The twice-daily administration mode (bid): Mice were given MCTR1 (200 ng/mice, iv) 0.5 h before being subjected to CLP, and then an additional MCTR1 (200 ng/mice, iv) was given 12 h after CLP. All kidney samples were collected at 24 h after CLP. A , B Shown are representative western blotting and quantification of GPX4 and PTGS2. C–E Quantitative analyses of MDA, GSH, and non-heme iron. F Quantitative analyses of Perl’s stain. G Representative Perl’s stain images. H Representative TEM images. The black arrow indicates ferroptosis-like mitochondria. I Quantitative analyses of mitochondrial length. J Histological analyses of renal tubular injury. K , L Shown are representative HE stains and PAS stain. M Representative IHC images for NGAL. N Quantitative analyses of IHC stain of NGAL. O , P Quantitative analyses of serum Scr and BUN. n = 6 mice/group, mean ± SD were presented. **P < 0.01 . iv: intravenous
Index in PubMed under a CC BY license. PMID: 34961563
Click image to see more details
Ferroptosis is present in CLP-induced AKI. Mice were subjected to CLP, then the kidneys were collected at the indicated time. A , B Shown are representative western blotting and quantification of GPX4 and PTGS2. C–E Quantitative analyses of MDA, GSH, and non-heme iron. F Quantitative analyses of Perl’s stain. G Representative Perl’s stain images. H Representative transmission electron microscopy (TEM) images. The black arrow indicates ferroptosis-like mitochondria. I Quantitative analyses of mitochondrial length. Mice were pretreated with liproxstatin-1 (10 mg/kg, ip) or DFO (20 mg/kg, ip) 0.5 h before being subjected to CLP. All kidney samples were collected at 24 h after CLP. J–K Shown are representative Hematoxylin-eosin (HE) stains and Periodic Acid-Schiff (PAS) stain. L Histological analyses of renal tubular injury. M Quantitative analyses of IHC stain of NGAL. N Representative immunohistochemistry (IHC) images for NGAL. O , P Quantitative analyses of Scr and BUN. n = 6 mice/group, mean ± SD were presented. *P < 0.05, **P < 0.01 and ns : P > 0.05 . ip: intraperitoneal
Index in PubMed under a CC BY license. PMID: 34961563
Specific Publications For Anti-Lipocalin 2/LCN2 Antibody Picoband® (PB9609)
Loading publications
Recommended Resources
Here are featured tools and databases that you might find useful.
- Boster's Pathways Library
- Protein Databases
- Bioscience Research Protocol Resources
- Data Processing & Analysis Software
- Photo Editing Software
- Scientific Literature Resources
- Research Paper Management Tools
- Molecular Biology Software
- Primer Design Tools
- Bioinformatics Tools
- Phylogenetic Tree Analysis
Customer Reviews
Have you used Anti-Lipocalin 2/LCN2 Antibody Picoband®?
Share your experimental results or join a short interview to earn up to $1,000 in product credits or other rewards.
0 Reviews For Anti-Lipocalin 2/LCN2 Antibody Picoband®
Customer Q&As
Have a question?
Find answers in Q&As, reviews.
Can't find your answer?
Submit your question


