Product Info Summary
| SKU: | A00286 |
|---|---|
| Size: | 100 μg/vial |
| Reactive Species: | Human, Mouse, Rat |
| Host: | Rabbit |
| Application: | ELISA, WB |
Customers Who Bought This Also Bought
Product info
Product Name
Anti-MMP2 Antibody Picoband®
SKU/Catalog Number
A00286
Size
100 μg/vial
Form
Lyophilized
Description
MMP2 (gelatinase A) is a secreted/extracellular-matrix metalloproteinase implicated in ECM remodeling (e.g., gelatin/collagen-associated substrates) and matrix turnover (disease context: invasion/angiogenesis/fibrosis research, putative). Assay context: validated for ELISA and WB; frequently profiled alongside other matrix-remodeling markers such as MMP-9 (MMP9) and endogenous inhibitors like TIMP-3 (TIMP3) or TIMP-1 (TIMP1).
Storage & Handling
Store at -20˚C for one year from date of receipt. After reconstitution, at 4˚C for one month. It can also be aliquotted and stored frozen at -20˚C for six months. Avoid repeated freeze-thaw cycles.
Cite This Product
Anti-MMP2 Antibody Picoband® (Boster Biological Technology, Pleasanton CA, USA, Catalog # A00286)
Host
Rabbit
Contents
Each vial contains antibody formulated with stabilizing components, 0.9 mg NaCl, 0.2 mg Na2HPO4, and 0.05 mg NaN3.
*This antibody is supplied in a stabilized formulation.
Compatibility with conjugation reactions depends on the chemistry of the conjugation method used.
For conjugation methods that are not compatible with the stabilizing components present in this formulation, a carrier-free antibody format is required.
Clonality
Polyclonal
Isotype
Rabbit IgG
Immunogen
E. coli-derived human MMP2 recombinant protein (Position: K429-C660). Human MMP2 shares 95.7% and 95.3% amino acid (aa) sequence identity with mouse and rat MMP2, respectively.
Cross-reactivity
No cross-reactivity with other proteins.
Reactive Species
A00286 is reactive to MMP2 in Human, Mouse, Rat
Observed Molecular Weight
72 kDa
Calculated molecular weight
73.9 kDa
Background of MMP2
Matrix metalloproteinase-2 (MMP2) is a Type IV collagenase, 72-kD, which is also known as gelatinase and is a member of a group of secreted zinc metalloproteases. The MMP2 gene is 17 kb long with 13 exons varying in size from 110 to 901 bp and 12 introns ranging from 175 to 4,350 bp, located within a region of human chromosome 16q13. In addition, the extra exons encode the amino acids of the fibronectin-like domain which has so far been found in only the 72- and 92-kDa type IV collagenase. MMP2, which has a critical role in the binding of progelatinase A and TIMP4 via the C-terminal hemopexin-like domain (C domain), is functionally associated on the surface of angiogenic blood vessels. Not only is a likely effector of endometrial menstrual breakdown, MMP2 is also effector and regulator of the inflammatory response. Moreover, MMP2 could be helpful in diagnosing Takayasu arteritis.
Antibody Validation
Boster validates all antibodies on WB, IHC, ICC, Immunofluorescence, and ELISA with known positive control and negative samples to ensure specificity and high affinity, including thorough antibody incubations.
Application & Images
Applications
A00286 is guaranteed for ELISA, WB Boster Guarantee
Assay Dilutions Recommendation
The recommendations below provide a starting point for assay optimization. The actual working concentration varies and should be decided by the user.
ELISA, 0.1-0.5μg/ml, -
Western blot, 0.1-0.5μg/ml, Human, Mouse, Rat
Positive Control
WB: human U87 whole cell, rat H9C2 whole cell, mouse 3T3-L1 whole cell
Validation Images & Assay Conditions
Click image to see more details
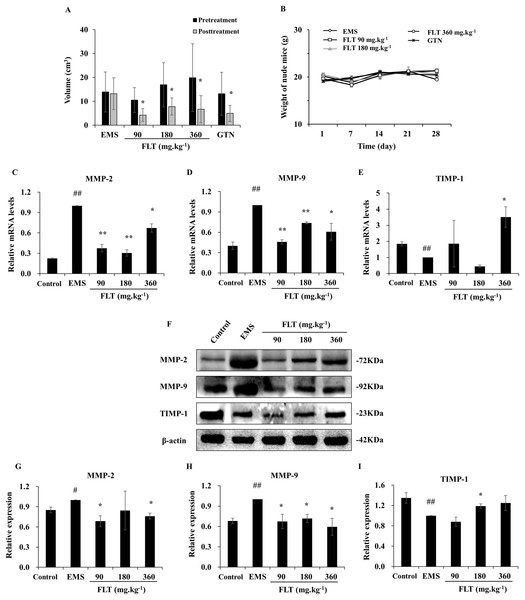
Regulation of FLT on xenograft EMS. (A) Ectopic volume was detected by vernier caliper in xenograft EMS model. GTN was performed as positive control. (B) Weight of nude mice was measured every 7 days during 28 days’ treatment. * P < 0.05 to pretreatment. Columns, mean ( n = 6). (C–E) Ectopic endometrium of EMS and FLT groups were collected for RNA isolation. Eutopic endometrium of C3H mice without transplantation were supplied as the control group. mRNA levels of MMP-2, MMP-9, and TIMP-1 were detected by qPCR in different groups. (F–I) Protein levels of MMP-2, MMP-9, and TIMP-1 were measured by western blotting, and the ratio of MMP-2, MMP-9, and TIMP-1 with β-actin were shown. # P < 0.05 to control, ## P < 0.01 to control, * P < 0.05 to EMS, ** P < 0.01 to EMS. Columns, mean ( n = 3). Bars, SD. EMS, endometriosis; FLT, ferulic acid, ligustrazine and tetrahydropalmatine; GTN, gestrinone. Download full-size image DOI:
Index in PubMed under a CC BY license. PMID: 34249506
Click image to see more details
Gene expression of MMP/TIMP signaling adjusted by FLT for 24h. The mRNA levels of MMP-2, MMP-9, and TIMP-1 were detected by qPCR in hEM15A (A–C) and HEC1-B (D–F) cells. * P < 0.05 to control group, ** P < 0.01 to control group. Columns, mean ( n = 3). Bars, SD. FLT, ferulic acid, ligustrazine and tetrahydropalmatine. Download full-size image DOI:
Index in PubMed under a CC BY license. PMID: 34249506
Click image to see more details
Modification of MMP/TIMP signaling protein treating with FLT for 24h. Protein levels of MMP-2, MMP-9, and TIMP-1 were detected by western blot in hEM15A (A–D) and HEC1-B (E–H) cells. The ratio of MMP-2, MMP-9, and TIMP-1 with β-actin were shown. * P < 0.05 to control group, ** P < 0.01 to control group. Columns, mean ( n = 3). Bars, SD. FLT, ferulic acid, ligustrazine and tetrahydropalmatine. Download full-size image DOI:
Index in PubMed under a CC BY license. PMID: 34249506
Click image to see more details
Effect of JFS on invasion and metastasis. (A–C) The mRNA levels of MMP-2, MMP-9, and TIMP-1 were detected by qPCR in different groups. (D–G) The protein levels of MMP-2, MMP-9, and TIMP-1 were detected by western blotting, and the ratio of MMP-2, MMP-9, and TIMP-1 with β-actin were shown. # P < 0.05 to control, ## P < 0.01 to control, ∗ P < 0.05 to EMS, ∗∗ P < 0.01 to EMS. Columns, mean ( n = 3). Bars, SD. EMS, endometriosis; JFS, Jiawei Foshou San .
Index in PubMed under a CC BY license. PMID: 30093862
Click image to see more details
Western blot analysis of MMP2 using anti-MMP2 antibody (A00286).
Electrophoresis was performed on a 10% SDS-PAGE gel at 80V (Stacking gel) / 120V (Resolving gel) for 2 hours. The sample well of each lane was loaded with 30 ug of sample under reducing conditions.
Lane 1: human U87 whole cell lysates,
Lane 2: rat H9C2 whole cell lysates,
Lane 3: mouse 3T3-L1 whole cell lysates.
After electrophoresis, proteins were transferred to a nitrocellulose membrane at 150 mA for 50-90 minutes. Blocked the membrane with 5% non-fat milk/TBS for 1.5 hour at RT. The membrane was incubated with rabbit anti-MMP2 antigen affinity purified polyclonal antibody (A00286) at 0.5 μg/mL overnight at 4°C, then washed with TBS-0.1%Tween 3 times with 5 minutes each and probed with a goat anti-rabbit IgG-HRP secondary antibody (Catalog # BA1054) at a dilution of 1:5000 for 1.5 hour at RT. The signal is developed using an ECL Plus Western Blotting Substrate (Catalog # AR1196-200) with Tanon 5200 system. A specific band was detected for MMP2 at approximately 72 kDa. The expected band size for MMP2 is at 74 kDa.
Specific Publications For Anti-MMP2 Antibody Picoband® (A00286)
Loading publications
Recommended Resources
Here are featured tools and databases that you might find useful.
- Boster's Pathways Library
- Protein Databases
- Bioscience Research Protocol Resources
- Data Processing & Analysis Software
- Photo Editing Software
- Scientific Literature Resources
- Research Paper Management Tools
- Molecular Biology Software
- Primer Design Tools
- Bioinformatics Tools
- Phylogenetic Tree Analysis
Customer Reviews
Have you used Anti-MMP2 Antibody Picoband®?
Share your experimental results or join a short interview to earn up to $1,000 in product credits or other rewards.
0 Reviews For Anti-MMP2 Antibody Picoband®
Customer Q&As
Have a question?
Find answers in Q&As, reviews.
Can't find your answer?
Submit your question
15 Customer Q&As for Anti-MMP2 Antibody Picoband®
Question
Will A00286 anti-MMP2 antibody work on parafin embedded sections? If so, which fixation method do you recommend we use (PFA, paraformaldehyde, other)?
Verified Customer
Verified customer
Asked: 2020-03-23
Answer
It shows on the product datasheet, A00286 anti-MMP2 antibody as been validated on ELISA. It is best to use PFA for fixation because it has better tissue penetration ability. PFA needs to be prepared fresh before use. Long term stored PFA turns into formalin, as the PFA molecules congregate and become formalin.
Boster Scientific Support
Answered: 2020-03-23
Question
Does anti-MMP2 antibody A00286 work for ELISA with melanoma?
Verified Customer
Verified customer
Asked: 2020-01-03
Answer
According to the expression profile of melanoma, MMP2 is highly expressed in melanoma. So, it is likely that anti-MMP2 antibody A00286 will work for ELISA with melanoma.
Boster Scientific Support
Answered: 2020-01-03
Question
I have attached the WB image, lot number and protocol we used for melanoma using anti-MMP2 antibody A00286. Please let me know if you require anything else.
Verified Customer
Verified customer
Asked: 2019-11-07
Answer
Thank you very much for the data. Our lab team are working to resolve this as quickly as possible, and we appreciate your patience and understanding! You have provided everything we needed. Please let me know if there is anything you need in the meantime.
Boster Scientific Support
Answered: 2019-11-07
Question
We ordered your anti-MMP2 antibody for ELISA on mucosa of stomach last year. I am using rat, and I plan to use the antibody for WB next. I would like examining mucosa of stomach as well as brain in our next experiment. Could you please give me some suggestion on which antibody would work the best for WB?
Verified Customer
Verified customer
Asked: 2019-09-23
Answer
I viewed the website and datasheets of our anti-MMP2 antibody and it appears that A00286 has been validated on rat in both ELISA and WB. Thus A00286 should work for your application. Our Boster satisfaction guarantee will cover this product for WB in rat even if the specific tissue type has not been validated. We do have a comprehensive range of products for WB detection and you can check out our website bosterbio.com to find out more information about them.
Boster Scientific Support
Answered: 2019-09-23
Question
We appreciate helping with my inquiry over the phone. Here are the WB image, lot number and protocol we used for melanoma using anti-MMP2 antibody A00286. Let me know if you need anything else.
Verified Customer
Verified customer
Asked: 2019-08-15
Answer
We appreciate the data. You have provided everything we needed. Our lab team are working to resolve your inquiry as quickly as possible, and we appreciate your patience and understanding! Please let me know if there is anything you need in the meantime.
Boster Scientific Support
Answered: 2019-08-15
Question
I see that the anti-MMP2 antibody A00286 works with ELISA, what is the protocol used to produce the result images on the product page?
Verified Customer
Verified customer
Asked: 2019-08-05
Answer
You can find protocols for ELISA on the "support/technical resources" section of our navigation menu. If you have any further questions, please send an email to support@bosterbio.com
Boster Scientific Support
Answered: 2019-08-05
Question
We are currently using anti-MMP2 antibody A00286 for mouse tissue, and we are satisfied with the WB results. The species of reactivity given in the datasheet says human, mouse, rat. Is it possible that the antibody can work on horse tissues as well?
Verified Customer
Verified customer
Asked: 2019-07-25
Answer
The anti-MMP2 antibody (A00286) has not been validated for cross reactivity specifically with horse tissues, though there is a good chance of cross reactivity. We have an innovator award program that if you test this antibody and show it works in horse you can get your next antibody for free. Please contact me if I can help you with anything.
Boster Scientific Support
Answered: 2019-07-25
Question
We have seen staining in mouse brain. Any tips? Is anti-MMP2 antibody supposed to stain brain positively?
Verified Customer
Verified customer
Asked: 2019-07-02
Answer
According to literature brain does express MMP2. According to Uniprot.org, MMP2 is expressed in mucosa of stomach, teratocarcinoma testis, brain, melanoma, among other tissues. Regarding which tissues have MMP2 expression, here are a few articles citing expression in various tissues:
Brain, Pubmed ID: 15489334
Melanoma, Pubmed ID: 1480041, 1655733, 8646777
Teratocarcinoma, and Testis, Pubmed ID: 14702039
Boster Scientific Support
Answered: 2019-07-02
Question
I was wanting to use your anti-MMP2 antibody for ELISA for human melanoma on frozen tissues, but I want to know if it has been validated for this particular application. Has this antibody been validated and is this antibody a good choice for human melanoma identification?
Verified Customer
Verified customer
Asked: 2019-01-16
Answer
As indicated on the product datasheet, A00286 anti-MMP2 antibody has been tested for ELISA, WB on human, mouse, rat tissues. We have an innovator award program that if you test this antibody and show it works in human melanoma in IHC-frozen, you can get your next antibody for free.
Boster Scientific Support
Answered: 2019-01-16
Question
We were content with the WB result of your anti-MMP2 antibody. However we have been able to see positive staining in mucosa of stomach isoform 2: cytoplasm. mitochondrion. using this antibody. Is that expected? Could you tell me where is MMP2 supposed to be expressed?
Verified Customer
Verified customer
Asked: 2018-10-05
Answer
From what I have seen in literature, mucosa of stomach does express MMP2. Generally MMP2 expresses in isoform 1: secreted, extracellular space,, isoform 2: cytoplasm. mitochondrion. Regarding which tissues have MMP2 expression, here are a few articles citing expression in various tissues:
Brain, Pubmed ID: 15489334
Melanoma, Pubmed ID: 1480041, 1655733, 8646777
Teratocarcinoma, and Testis, Pubmed ID: 14702039
Boster Scientific Support
Answered: 2018-10-05
Question
Do you have a BSA free version of anti-MMP2 antibody A00286 available?
Verified Customer
Verified customer
Asked: 2018-07-05
Answer
Thank you for your recent telephone inquiry. I can confirm that some lots of this anti-MMP2 antibody A00286 are BSA free. For now, these lots are available and we can make a BSA free formula for you free of charge. It will take 3 extra days to prepare. If you require this antibody BSA free again in future, please do not hesitate to contact me and I will be pleased to check which lots we have in stock that are BSA free.
Boster Scientific Support
Answered: 2018-07-05
Question
Is a blocking peptide available for product anti-MMP2 antibody (A00286)?
Verified Customer
Verified customer
Asked: 2018-02-19
Answer
We do provide the blocking peptide for product anti-MMP2 antibody (A00286). If you would like to place an order for it please contact support@bosterbio.com and make a special request.
Boster Scientific Support
Answered: 2018-02-19
Question
Is this A00286 anti-MMP2 antibody reactive to the isotypes of MMP2?
Verified Customer
Verified customer
Asked: 2017-09-15
Answer
The immunogen of A00286 anti-MMP2 antibody is E. coli-derived human MMP2 recombinant protein (Position: K429-C660). Human MMP2 shares 95.7% and 95.3% amino acid (aa) sequence identity with mouse and rat MMP2, respectively. Could you tell me which isotype you are interested in so I can help see if the immunogen is part of this isotype?
Boster Scientific Support
Answered: 2017-09-15
Question
We are interested in to test anti-MMP2 antibody A00286 on human melanoma for research purposes, then I may be interested in using anti-MMP2 antibody A00286 for diagnostic purposes as well. Is the antibody suitable for diagnostic purposes?
Verified Customer
Verified customer
Asked: 2017-08-24
Answer
The products we sell, including anti-MMP2 antibody A00286, are only intended for research use. They would not be suitable for use in diagnostic work. If you have the means to develop a product into diagnostic use, and are interested in collaborating with us and develop our product into an IVD product, please contact us for more discussions.
Boster Scientific Support
Answered: 2017-08-24
Question
Can you help my question with product A00286, anti-MMP2 antibody. I was wondering if it would be possible to conjugate this antibody with biotin. I would need it to be without BSA or sodium azide. I am planning on using a buffer exchange of sodium azide with PBS only. Would there be problems for me to conjugate the antibody and store it in -20 degrees in small aliquots?
K. Miller
Verified customer
Asked: 2015-11-02
Answer
We do not advise storing this antibody with PBS buffer only in -20 degrees. If you want to store it in -20 degrees it is best to add some cryoprotectant like glycerol. If you want carrier free A00286 anti-MMP2 antibody, we can provide it to you in a special formula with trehalose and/or glycerol. These molecules will not interfere with conjugation chemistry and provide a good level of protection for the antibody from degradation. Please be sure to specify this in your purchase order.
Boster Scientific Support
Answered: 2015-11-02


